
枭姬三国BT版,一款娘化三国题材策略卡牌手游。在这里各样经典三国英雄全新娘化上线,丰富萌娘、御姐等你养成,各种策略组合轻松搭配,丰富的阵容任你打造,开启二次元三国竞技精彩。
策略卡牌手游大作,独创妖姬系统让你能和美人幽会调情,妖姬助战给战斗更多悬念和逆转的机会。结合了RPG游戏的精彩剧情和策略游戏的趣味玩法,独特的武将天赋技能独一无二,属性培养配合转生系统,高自由度打造你自己的个性角色。多种历史战役,带你回顾经典的烽火战场。

1、爱妃后宫养成,宅男真爱
游戏开篇动画就是主角一个屌丝,捡到一张传说中的小卡片,然后兴冲冲的去找美女,最后玩家就化身主角正式开启枭姬三国之旅。在游戏中,玩家可以通过实现目标收集各大美女,游戏还可以对后宫美女进行册封,其实就是改名字,改成你最喜欢女神名字去玩是不是更带劲,这个绝对是宅男福利。
2、全程托管挂机
游戏推图,打塔,打怪攻伐全都可以使用一键托管,真的是省心又省力,竞技PK可以快捷扫荡,神塔过关以后快速扫荡,绝对是懒人必选。非常适合工作党,没有什么时间玩游戏的朋友。
1、四大阵容各有千秋,如果不是特别钟爱某个势力,也不是大佬的话建议金条和橙色武将选择包别急着开,等神器出,神姬招募解锁!
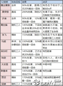
2、游戏中现开放的最高品质为14的核心武将,比这更出色的红将暂未触及。以及紧随其后的12资质主力武将和首领武将,再次些就是橙色将中最次的10资质了。
3、首先看各国核心单攻怒招武将

之所以单攻单独列出来,因为这类型最容易配合队友先带走一人,形成六打五的局势。由于主角的属性四维还是提升都比武将容易,也值得重点照顾,所以典韦和关羽实际上攻击对象是一致的,单论伤害无疑典韦优势只会越来约明显。对于关羽的封技限制性太多,概率先手自己不被控等等,稍显逊色。而吴群可以灵活换位来针对,效果吴国占优,对半开的概率但有两回两回合的限制,如果配合队友再减怒就是三回合。相比于比硬控的群更倾向于吴看脸的多回合控。

综合来看14资质的核心武将群不堪重用,或许要等红吕布了出来才有一拼之力。吴国培养难度大,但三人要都养的起来,伤害和控制触发下无疑最强。魏蜀属于不强求都养,也能看出效果的类型,持续伤害和易伤buff,在都触发的前提下一个看个人,一个看队友,长远角度易伤要优于持续伤害。封疗针对性强意味着本身也容易被针对,郭嘉的概率还是算了。
联合选吴(难度最大),其次魏蜀,在有治疗了情况下姜维方有奇用。

单论12资质魏偏向全体的伤害和控制,蜀在于续航,单点能力,有先手压制效果,吴各种buff混搭,消磨对手,群真的无力吐槽,概率低,而且效果有种各玩各的感觉。
4、有一种感觉,群12,14资质想必其他势力的劣势可能是为了日后凸显群红卡的嚣张霸道吧,总之玩群就用剩下的10资质橙吧,养的也轻松,存的资源等红卡挺好。
吴国就是buff战,只要先手先控,打的你不要不要的。氪佬强烈建议如手
蜀国特色在于续航,单点突破。关羽马超刘备马良(奶妈),这四人是阵基,其他可以灵活调换。
魏就属于群单混搭,控buff都有的存在。属于那种什么都会但都不极致,好坏参半。
5、对于阵容位置,副本增益buff类放前面。Pk的话控制放前面。还有些活动看伤害量的,总量和副本站位相同,看单击伤害的要注意单体输出最大化即可(最佳状态下保证出手次数最多)
厂商名称:
包名:com.bh.yjsg.x7sy
MD5值:1a2996903067148386eb5f9e0bcc7016

大圣封神BT版283.7M986人在玩大圣封神BT版是一款大型多人在线西游手游,游戏有着自由内购福利呢大圣西游玩法,让你重走西游之路,在这个世界中修仙成佛!大圣封神BT版等你来下载!
下载
九天斩仙飞升版82.2M1714人在玩九天斩仙,一款正统的国风的仙侠RPG手游,游戏采用了创新的颠覆玩法、独创系统全新rpg,拥有多种仙侠职业门派角色,玩家任意切换职业角色;飞升版让玩家可以轻松获得修真资源,更有丰富的豪华礼包等你来领取。
下载
圣魂觉醒破解版235.2M3602人在玩圣魂觉醒破解版,一款非常不错的rpg游戏。颠覆传统角色游戏的战斗体验,让你们进入之后,就能够享受到最华丽的战斗特效,感受最多的乐趣,喜欢的都能来此进行下载。
下载
汉末求生完整版86.4M998人在玩汉末求生游戏已经解锁,可以体验完整的章节,玩家们在线和朋友们用三国大地图来吃鸡,还有独创自走棋玩法,30分钟一局的三国slg不容错过。
下载
70亿人145.7M296人在玩70亿人是一款解谜类手游,有超多的有意思关卡等待着玩家来解谜,这个版本更是解锁了大部分内容,不用花一分钱就能体验到游戏内的所有内容,超多语言支持,可以换着体验,保持新鲜感,喜欢的朋友快来下载吧。
下载
Openigma73.6M14人在玩Openigma是一款解谜手游,超多高智商关卡等着玩家们来挑战,超多新鲜的玩法保证你前所未见。当然,如果遇到困难了,游戏中也有免费的线索道具可以使用,来帮助你更快地破解谜题。画面精良,内容丰富,还在等什么,快来下载吧。
下载
名侦探艾推理破解版20.8M72人在玩名侦探艾推理,一个益智解谜的清新风格游戏,我们的侦探是一个可爱的兔子呢,它还有个名字叫艾推理,遇到一切问题,都可以迎刃而解,每一关动物都会遇到困难,快来帮助他们。
下载
植物大战僵尸2破解版下载428.3M122839人在玩植物大战僵尸2破解版下载在哪里?植物大战僵尸2破解版下载是真的吗?植物大战僵尸2破解版下载2021最新版有吗?本页面提供了真正的植物大战僵尸2破解版下载,集成最多最丰富的游戏元素,更多不同的塔防策略,超级多的新植物和新僵尸阵容,让你可以有效保护这片植物大陆,去消灭更多的僵尸入侵。
下载
代号迷失之地破解版393.3M65人在玩代号迷失之地游戏发生在艾尔帕大陆这个梦幻的大陆上,记忆破碎后,人们互不相识,只有你们才能拯救这个混乱的状态,让迷失之地重归安宁,游戏中通过冒险养成的方式来自由冒险,而且轻度roguelike玩法,下一步不知道会经历什么。
下载
该死的混蛋修改版43.9M619人在玩该死的混蛋修改版最新来袭,该游戏已被修改好,各种辅助随开随关,在游戏中玩家作为主角是一名惩奸除恶的的格斗家,有众多角色给你选择,还能解锁许多道具,快去称霸竞技场吧。
下载