
标签:国战
战秦腾讯版是一款大型的多人在线国战手游,游戏有着写实的画面,真实还原乱世战场,各路群雄汇聚在此,热血PK,征战四方,为了军盟荣誉而战,丰富多样的战斗玩法等你来体验,快来下载试试吧!
《战秦》是一款战国风题材的大型多人在线MMORPG手游,采用全Unity3D画面,采取第三人称45度固定视角即时战斗方式,致力还原玩家一个真实,开放的战国时代。
1【浓情社交!轻松撩妹】
结婚交友等系统全新上线,花轿巡游,烟花喜盒,全服见证幸福时刻!轻松组队,欢乐聊天,好友成群!告别游戏内孤单一人,从这一刻你不是一个人在游戏。
2【神器装备随心打造】
野外BOSS掉宝,神装打造乐不停!颠覆性神装掉落系统,副本自由掉落;更有神兵锻造、进阶、附灵、宝石镶嵌等系统,绝世神器由你自己亲手打造。
目前共有弓手,战士,法师三个职业供玩家选择。
战士:力量型角色,擅长近距离正面战斗
法师:智力型角色,擅长使用多样的技能应对各种战斗形势
弓手:敏捷型角色,擅长在远距离解决敌人,一击得手即刻脱离
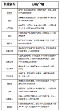
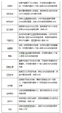
技能



厂商名称:

列王的纷争手游128.6M1325人在玩COK列王的纷争是一款多人同服竞技的战争策略手游,游戏以中世界欧洲为背景,你作为一名领主,需要不断建设发展壮大你的城堡。同时在你的城堡周围会有很多大大小小的国家与你一起来参与纷争的战斗,与更多人一起竞技,感受战争的乐趣。
下载
辐射避难所249M821人在玩辐射避难所最新版是一款独具特色的生存策略类手游,进入游戏之后你将会拥有最先进的技术,让你来建造各种最完美的避难所,来让所有居民都能幸福生活在这里,安居乐业,不断探索废墟,去征战更多领土,让居民们时刻都准备着战争。
下载
战火与秩序手游359.4M822人在玩战火与秩序手游集RTS与SLG玩法于一身的战争策略手游,精美的3D画面给玩家最畅爽的游戏体验,首创即时战术策略玩法,通过经营自己的城堡来组建军队,以掠夺、采集、联盟等方式与全球玩家争夺王位。
下载
少年三国志21.61G349人在玩少年三国志2作为现象三国游戏系列少年三国志的续作,这里提供的是官网正式版本下载,与前作相比,游戏采用全新横版玩法,更加畅快大气的场面,通过三国武将培养,在战场上有着兵符策略的合集战斗方式,突破玩家们的想象力。
下载
三国志战略版1.12G905人在玩三国志战略版手游是一款大型三国题材的历史战略手游,在这里玩家可以自由招募武将也可以重线历史剧本,百场经典战役等你重演,带上自己的阵容组合还能改写历史,更有多人攻城模式让你横刀立马纵横沙场,快来追寻少年时的情怀吧!
下载
率土之滨手游1.90G1344人在玩率土之滨,网易首款全自由沙盘战略手游,三国乱世,邦无定交,土无定主,谁主沉浮?新服豪礼不断!尽享寸土必争的乐趣!周年活动精彩不断!快来试试吧!
下载
阿瓦隆之王手游328.9M1689人在玩阿瓦隆之王手游官网版是一款引领时尚的3D-MMO战争策略手机游戏,精美高清的3D画质,超级火爆的大型混战场面,拥有跨服团战、联盟争霸、造甲铸兵、守护王座等许多精彩特色玩法,打造属于你自己的军事帝国,进行招募和培养你的士兵,还有更多精彩丰富的游戏活动等着你去挑战,等待你带领我们一统世界!
下载
兵人大战手游160.6M3130人在玩兵人大战手游官方版是一款绿色玩具兵人形象改编的战争策略游戏,上帝视角下,纵览全局,灵活操作,全球同服混战,热血军团集结,大杀四方,震撼人心的场景,实力与运气一样重要。
下载
部落冲突最新版本下载177.1M15962人在玩部落冲突ClashofClans是一款划时代的战争策略游戏。阻止怪物入侵你的村庄,你的部落备受打击,游戏中玩家需要训练你的军队和建设你的村庄,强大起来抵御入侵,享受部落村庄的快乐!
下载
王国纪元617.0M11384人在玩《王国纪元》是由IGG研发的一款多人在线、实时3D战争策略游戏,采用IOS和Android平台数据共通,通过多语言翻译功能,实现全球同服的交互体验。注重品质的同时更注重画面细节,为的是让玩家在游戏过程中感受到最佳的视觉体验。
下载