
标签:
音量控制器,无需使用硬件按钮也能轻松调音量,简单方便,调节幅度精细,帮助您更好的调节手机音乐、铃声大小。您还可以选择单独控制音乐或铃声的大小,更好的解决您在使用硬件按钮调节过程中遇到的各种问题。

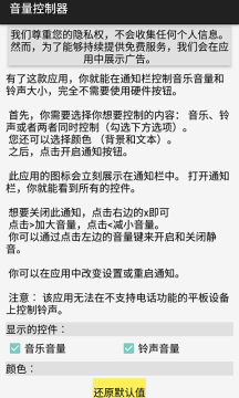
有了这款应用,你就能在通知栏控制音乐音量和铃声大小,完全不需要使用硬件按钮。
这款应用可以让你自由控制音乐音量和铃声大小。
应用图标会展示在通知栏中,您只需打开通知栏即可自由操作。
更多信息,请点击app中的“帮助”按钮。
该应用无法在不支持电话功能的平板设备上控制铃声。
在一些设备上,该应用会改变通知栏大小。
为了正常使用,您需要在应用的设置中打开对通知栏的授权。
这款应用可以让你自由控制音乐音量和铃声大小。
可选择背景颜色,多块色彩区域可供选择。
可单独选择控制音量大小,或者单独控制铃声大小。
也可以选择音量大小和铃声大小都控制。
厂商名称:
包名:gr.appsgr.notification
MD5值:012fd8a760ba084cf870ffae71312707

中国移动手机营业厅146.6M12741人在玩中国移动手机营业厅客户端是面向智能终端用户,采用一点接入的方式,提供快速便捷的查询、办理和交费等自助服务的客户端软件与网上营业厅(www.10086.cn)、掌上营业厅(wap.10086.cn)共同组成为中国移动移动互联网渠道。
下载
美团-打车随机立减94.5M2415人在玩美团团购Android版是美团网精心打造的手机客户端,简单顺畅的操作体验让手机用户随时随地享受便捷的团购服务,更有手机用户专享的秒杀活动等着您。
下载
链家app官方下载138.5M1619人在玩掌上链家官网app,一款手机端房屋交易软件。一个集新房、二手房、租房功能为一体的手机找房服务平台。新房频道全新上线,开通多个城市,更多好推荐。用户可以在线委托,足不出户就可以轻松卖房。匿名的在线咨询功能,不暴露联系方式,安全有保障。
下载
国家反诈中心app55.4M101555人在玩国家反诈中心app是一款反电信诈骗服务平台,平台拥有我要举报,报案助手,骗局曝光等等功能服务,可以帮助用户更好的注意防范,更稳定安心生活。
下载
电信营业厅62.7M3227人在玩电信营业厅app是中国电信唯一指定官方入口,将中国电信与天翼结合在一起,让用户进行查询服务时更加方便,本软件是一款集服务与销售为一体的手机客户端。
下载
大众点评安卓版81.3M1932人在玩大众点评手机客户端,随时随地找美食、免费下载优惠券、1折抢精品团购、0元抽奖天天有!身在户外、要与朋友吃饭,却不知附近是否有合适餐馆?坐现在通过大众点评网app,以上问题即可迎刃而解。
下载
墨迹天气手机版47.3M8968人在玩墨迹天气,一款免费天气信息查询软件,人性化设计,使用简单,是中国支持城市最多的手机天气预报软件。墨迹天气有多个版本,每个版本都有自己的特点。
下载
58同城手机客户端117.3M9492人在玩58同城客户端,是一款完全免费生活信息服务类软件,基于自有的互联网平台,向用户提供便捷的生活信息浏览查询与发布服务,还可根据手机特性与用户使用习惯,开发出人性化的定位/搜索/筛选等功能,用户可真正实现轻松便捷的查询和发布信息,并随时随地的上传照片。
下载
韵达速递APP79.5M786人在玩韵达快递手机客户端主要服务于韵达快递公司的寄件和收件客户,广大用户可以通过这款app进行快递单号查询,随时随地掌握物流详情,让收货变得更加公开透明,需要这款软件的朋友,赶快来下载体验吧!
下载
中国联通手机营业厅86.1M10613人在玩中国联通手机营业厅客户端是一款提供查询、交费和办理等自助服务功能的客户端软件。目前功能包括:话费查询、交费充值、3G套餐变更、业务查询、积分查询、密码修改、积分兑换、网点查询、手机号码归属地、3G网络覆盖查询、PUK码查询、3G专区、促销活动等。随着客户端不断优化升级,将会提供更多服务功能。
下载