
口袋征服九游版是一款再续征服经典的武侠手游。游戏以中国的武侠游戏背景为中心,汲取优秀的武侠故事。在游戏中,玩家可以在广阔的中原、积雪的昆仑、流沙万里的敦煌去完成任务,创造属于自己的传奇故事。游戏还为玩家准备金币、宝石、马匹、气力等道具,玩家可通过各种活动免费获得哦!

1、千人同屏,畅爽PK
2、指尖江湖,巅峰测试
3、不卖装备,取消商城
4、轻功跳跃,划屏施法
5、 逆天掉落,海量活动

活动篇
100级后没有主线任务,要想快速升级就得参加各种活动。经验较多的就是日常任务、战场杀敌和地宫打怪。
日常任务,每天可在日常任务大使处完成一轮。使用天道酬勤卷或天石可重置所有的日常任务。进行日常任务时,可以直接使用天石来立即完成任务。
完成日常任务可获得正气令,集齐七个正气令后使用可获得经验和气力值。
战场杀敌,在周二、周四和周六开放,可找清虚道长接受任务。可购买双倍经验时间。击杀怪物数上榜,第二天还可领取经验奖励等
地宫打怪,去符合自己等级的区域刷怪可使经验收益最大化,刷怪时最好用昆仑雪水来获得双倍经验。记得先找对应NPC领取掉宝BUFF。
敦煌迷宫适合100级以上,冰封地穴适合110级以上,葬船之海适合120级以上。
昆仑雪水可在活动大使处购买。
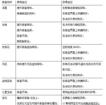
每日活动中产出各种游戏中的道具,因此千万不可遗漏。
完成矿工赵铁柱处的任务,可获得各种宝石。
完成弼马温处的任务,可获得马匹。
完成酒鬼华生处的任务,可获得气力值。
完成凌霄丹师处的任务,可获得练功道具。
完成东方七宿处的任务,可获得属性点。
以上任务均可购买额外的任务次数,通过完成任务获得道具比直接去活动大使处购买更优惠。但随着单日购买次数的增加,所需的天石花费也将不断增加。
副职业篇
70级时可通过就职副职业,来增加特定的属性,具体如下:
武术家:增加物理暴击。
灭法师:增加法术暴击。
气功师:增加抵抗暴击。
灵术士:增加法术穿透。
避毒师:增加毒伤减免。
炫舞者:增加物攻和魔攻。
驯兽师:增加生命上限。
就职副职业需要消耗1颗龙珠,可在活动大使处购买。
升级副职业需要消耗修行值,可通过完成日常任务来获得修行值。
炼气篇
当到达100级后,立即去找天机道长进行第一次高级就职。
就职后可自由分配属性点、增加55点属性点、获得新技能、抗性提高、增加5点战斗力、开启炼气。
炼气可开启四门,需消耗气力值,每门都可获得大量属性。
通过每天签到获得回气丹。
在每日活动酒鬼华生处完成任务获取气力值。
在炼气界面上直接购买气力值。
使用正气令。
练功篇
120级可再去找天机道长完成第二次高级就职。
就职后可增加55点属性点、获得新技能、抗性提高、增加5点战斗力、开启自创武功。
在百晓生处开启自创武功,可修炼至第九重,每重都可获得大量属性。
每天有10次免费修炼机会,击杀其他江湖模式的玩家可获取真气,且随着时间的累计可累计免费次数。
在每日活动凌霄丹师处完成任务可获取练功道具。
在自创武功界面上直接花费天石进行修炼。
一、全新版本“功夫之王”今日正式公测!
更新内容:
全新职业-截拳师:功夫之王,精武天下,截拳为王,不服来战!
1、感恩大回馈:3000天石来就送!
2、福利大放送:专属成长礼包助力驰骋快意江湖!
3、新职专属月:公测首月新服“精武门”新建截拳师职业直升100级!
4、贵宾大升级:开放10-12级VIP特权!
二、更新支持armeabi-v7a格式;
三、修复观看组队竞技中途无法退出问题;
四、修复帮派官职册封界面翻页刷新问题。
厂商名称:

创造与魔法1.79G4741人在玩创造与魔法是一个国产的沙盒制作类型游戏,进入创造与魔法游戏感觉画面不错,满地的箱子,哈哈哈,还有给一个法杖但不知道怎么用,人物有点丑,游戏有点难,不过会玩应该很好玩,可以用拳头打树
下载
倩女幽魂手游官服版本1.97G7601人在玩倩女幽魂作为一款优质的端游一直被玩家所熟知,现在倩女幽魂手游版也正式上线了,再看游戏中玩家能够体验到体验到最精美的中国风画面与传统聊斋结合所带来的震撼,想要开启全新旅程的朋友就赶快
下载
天谕手游1.90G2441人在玩天谕手游,一款网易重量级同名MMORPG端游的官方手机版本,天谕手游还原我们心中的那个云垂大陆,以独特的飞行和幻想式画风,迎接冒险家们的到来,极致的再现让老玩家也啧啧称赞,喜欢MMORPG的玩
下载
吞噬星空黎明手游官方版1.90G248人在玩吞噬星空黎明手游官方版为你展现一个多姿多彩的真实末日世界,经典的末日生存题材,你可以在这里自由探寻各种物资资源,可以让你在末日世界存活下来。多种不同的卡牌收集模式,创新的游戏系统和
下载
云上城之歌官方正版1G1465人在玩云上城之歌手游是一款画风唯美的奇幻冒险动作游戏,为你带来多彩的玩法和剧情,游戏中有多种英雄角色选择,在这里你将开启你的奇幻之旅,各种有意思的副本等你来,和其他玩家组队战斗,海量玩法
下载
奥特曼系列OL下载安装758.3M7041人在玩奥特曼系列OL官网版是一款带你重温经典的角色扮演手游。3D高清特效,炫酷华丽场面,实时出发全屏合体技能。奥特曼全角色登场,带领玩家回忆儿时的经典,简单流畅的滑动操作,让你热血沸腾的战斗
下载
太古封魔录手游180.5M290人在玩太古封魔录手游官网是哪个?太古封魔录手游职业推荐哪个?太古封魔录手游怎么赚人民币?太古封魔录手游礼包激活码有没有?本页面提供了太古封魔录手游官网下载,作为一款酷炫的3D仙侠手游巨作,
下载
神雕侠侣2手游1.89G592人在玩神雕侠侣2手游是完美世界出品金庸正版授权的全新3D武侠大作,这里提供神雕侠侣2官方版本手游下载,游戏中原著人物竞相还原,在继承前作的背景故事下,进行了创新的剧情和回合制玩法,和杨过小龙
下载
封神召唤师手游766.4M934人在玩封神召唤师手游官方版是一款全新巨制的魔幻角色手游,以狐妖苏妲己的故事为游戏原型,召唤了威武神勇的封神战将,组织队伍去对抗妖魔。完成主线、支线任务,去获得经验提升自己,为抵抗邪魔而做
下载
御剑情缘手游1.80G3124人在玩御剑情缘手游是由《仙剑云之凡》全明星出演的一款梦幻飞仙手游,游戏首创双人飞行玩法,玩家进入游戏之后就置身于一个仙侠梦幻的大世界;游戏设定了五大职业,不同职业之间相互配合,可以体验多
下载