
标签:
登录湖南联合收藏品交易客户端,在电脑上查看收藏品,交易收藏品都非常方便。使用湖南联合收藏品交易客户端,完成收藏品买入、卖出,操作只需三步哦!

湖南联合商品交易市场有限公司的成立,以“金融创新”为宗旨,旨在改变传统藏品市场流动性不强、价格紊乱、假冒伪劣等交易弊端,运用互联网信息技术,现货挂牌、现货竞价、托管交易等电子交易模式创新实践“文化+科技+金融”的理念,将文化产业与金融创新有机融合,使得收藏品市场拥有更加广阔的发展空间。
湖南联合商品交易市场有限公司更将致力于打造安全、规范、专业的收藏品电子交易平台,使收藏品市场由传统的粗放式线下交易向集中、公开、公正的线上交易进化,提高收藏品的市场流动性,降低交易成本和风险。切实有效地起到连接文化与经济的桥梁作用,真正服务于文化产业的繁荣发展。
湖南联合商品交易市场有限公司将致力于打造安全、规范、专业的收藏品电子交易平台,切实有效地起到连接文化与经济的桥梁作用。
湖南联合商品交易市场有限公司提供的收藏品电子化交易是一种新兴的电子交易模式。这种新兴的电子交易模式最根本的特点就是基于综合服务平台之上的,在会员中进行标的物的持续性电子化交易,这是一种收藏艺术品交易模式新的探索,打破了原有收藏品的地域局限性,并降低了行业的准入门槛,能让更多的藏品爱好者参与进来,实现文化产业的传播。
一、流程目的
为了维护邮币卡市场的健康、稳健、持续发展,同时对于客户投诉能够起到有效的监管措施,有效保障投资人的合法利益,特制定本流程。
二、流程图

三、流程说明

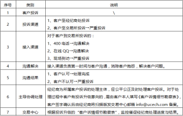
序号类别说明
1客户投诉\
2投诉渠道1、客户至经纪商处投诉
2、客户至交易所投诉→严重投诉
3接入渠道对于客户到交易所投诉的:
1、400电话→沟通解决
2、在线QQ→沟通解决
3、现场到访→严重投诉
4沟通解决接入渠道负责第一时间与客户沟通,消除客户抱怨,解决客户问题。
5沟通结果1、客户认可→处理完成
2、客户不认可→严重投诉
6主导协调处理经纪商为所属客户投诉的处理主体,应公平公正及时处理客户投诉。对于处理过程中客户有投诉升级意向的,需由客户本人填写《客户诉情细节勘察表》,客户签字确认后由经纪商将扫描版发交易中心邮箱info@ucech.com备案。
7交易中心根据投诉升级的“客户诉情细节勘察表”,监控催促经纪商处理进度与结果。
四、风险控制
1、对于客户的严重投诉经纪商应公平、公正、及时的进行处理,多渠道、多方面了解客户实际问题,不得抵触、拒绝、消极对待,否则交易中心将对其进行处罚;
2、交易中心将对所有现场投诉及严重投诉的客户进行备案,投诉的客户数量将作为经纪商考核的参考;
3、对于投诉数量达到一定比例的、给交易中心造成负面影响的、消极处理等情况,交易中心将对其进行包括但不限于进行罚款、限制发布官网活动、连续停牌、强制摘牌等处罚措施。
厂商名称:

安翼金融终端107.4M53人在玩安翼金融终端是安信证券全新自主开发的新一代一站式综合金融服务平台,为您提供多市场、多品种的行情、资讯及交易服务,可自由定制您的个性化版面、个性化分析指标,协助您足不出户,随时安享安信证券提供的各项贴心金融服务。
下载
智慧家庭记账软件2.4M306人在玩智慧家庭记账软件能够快速记账、收支清晰、财务安全、财富分析、预算控制,还能够分享您的记账情况,专为个人、家庭进行日常记账和理财而设计开发,让更多人了解记账的好处。
下载
中信证券至信版103.4M1865人在玩中信证券网上交易系统是一款方便易用的中信证券交易软件。该软件支持融资融券交易功能,客户在同一界面就可以方便快捷的进行各种类型的交易及查询,支持股指期货及商品期货行情,为用户提供多界面自由切换,多种登陆模式,操作简便快捷,功能强大齐全,让你轻松完成
下载
西部证券钱龙旗舰合一版42.0M11人在玩西部证券钱龙旗舰合一版是一款由西部证券基于钱龙旗舰版打造的炒股软件,这款软件集行情、分析、交易、资讯于一体,功能专业,工具丰富,适合具有更强的分析功能,建议注重分析、创新的年轻群体和专业的咨询分析人员使用。
下载
易特家庭记账软件4.8M23人在玩易特家庭记账软件免费版提供的功能包括收入管理,支出管理,添加收入记帐,添加支出记帐功能,非常简单实用,是家庭记账的好帮手。系统采用ACCESS数据库,系统有备份功能,可按需要进行备份。
下载
中大期货博易大师5交易版70.7M17人在玩中大期货博易大师是一款网上期货交易软件,支持国内、国际期货、金融指数、外汇、期权仿真等市场的实时行情及图表显示,并内嵌恒生网上交易、闪电手交易端,是国内主流的期货、证券及外汇行情显示软件。功能特色:闪电图1.白线画法:右侧信息窗口每更新
下载
中信证券至胜全能版24.0M167人在玩中信证券至胜版拥有情速度快、资讯内容丰富,操作简单明了等特点,是中信证券公司为广大投资者提供的一套功能强大的免费网上证券交易理财终端。
下载
金蝶智慧记免费版47.3M2413人在玩金蝶智慧记进销存是个体户商铺不可或缺的商品进出管理工具,金蝶智慧记报价精准,库存管理、资金收支列表清新一目了然,适合网店、日用商品、五金建材、批发零售等各种店铺。
下载
电子礼簿21.0M566人在玩电子礼簿是以传统礼簿为基础打造的一款理财类软件,该软件是csdn论坛网友原创分享的,主要的功能就是用来记录查阅红白喜事、生日庆典时礼品礼金等内容,它可以让你更加轻松的进行理财管理。有需要的朋友快来下载试试吧。
下载
操盘软件富赢版V9电脑版67.0M27人在玩操盘软件富赢版V9电脑版,帮助您抓住每一次牛市,为您提供一下等等信息:波段王开始呈现红色持股状态买入,机构控盘度持续出现高度控盘状态持股待涨,能量呈现温和放大趋势,起涨前粉红色老鼠仓一目了然,估价到顶提示快逃及时卖出活力巨大。
下载