DNF羊年卡牌对对翻怎么玩 活动玩法及奖励介绍
作者:qqtn小影 人气:0DNF羊年卡牌对对翻怎么玩?活动玩法及奖励介绍!今天国服更新之后开启了羊年卡牌对对翻喜迎新年好福利活动,2015羊年到来,小伙伴们在游戏中可以获得丰厚的奖励,下面就跟腾牛网小编一起来看看羊年卡牌对对翻的活动玩法和奖励吧!

- 应用名称:DNF掌游宝安卓版下载v6.8.6 官方版 下载地址:http://www.qqtn.com/azsoft/55199.html

活动时间:2014年12月30日-2015年1月15日
羊年卡牌对对翻喜迎新年好福利活动介绍
获得翻牌机会
活动期间,LV30及以上的玩家每天登录可以获得1个翻牌机会,LV30及以上的角色通关符合自身等级的推荐地下城2次即可获得1次翻牌机会。每日获得翻牌机会的个数不受限制。消耗1个翻牌机会,可翻两张牌。
翻牌得点数
点击活动图标或者赛丽亚房间出现的翻牌机即可进行羊年卡牌对对翻游戏。每次翻牌需要消耗1个翻牌机会先后翻开2张卡牌。
若翻开的2张卡牌不同,则卡牌会重新扣上;翻到2张相同的卡牌则显示正面不再扣上。
翻到2张相同的卡牌时可以获得2点卡牌点数。16张卡牌都正确配对正面显示时,会获得20点卡牌点数。

点数换奖励
卡牌点数可以在游戏界面点击30点奖励或者150点奖励 按钮兑换礼盒。


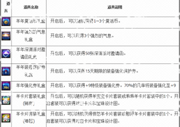
道具说明

温馨提示
1.本次活动以帐号维度参与,活动期间卡牌点数不会重置;玩家在公共频道及决斗场可以翻牌,可以获得机会;
2.翻牌机会数以及游戏获得的卡牌点数最多可累计至999,翻开一张卡牌后强制退出翻牌小游戏界面,仍然会扣除一个翻牌机会点数;
3.活动期间每日凌晨6点,翻牌机会数和卡牌会被重置,游戏获得的卡牌点数在活动期间会持续累积;
4.活动中的奖励为帐号绑定,以上所有礼盒道具将于2015年1月15日凌晨6:00统一删除,请及时使用。
加载全部内容