【剑士】
剑士极高的防御和血量是这个职业的强项,通过不断堆砌物理防御、魔法防御、生命值上限、耐力等属性,可以让这个肉盾型职业变得坚如磐石。而力量和物理攻击属性,能让这个职业后期打其他脆皮职业变得游刃有余。


【法师】
法师作为魔法职业,有着远程输出魔法伤害的特性,追求高爆发的多重伤害。魔法攻击和智力属性是法师的首选,其次是暴击和气运属性。因为法师能将自己的魔法值转化一个蓝盾,因此精神和魔法上限也可以选择。而耐力和生命上限则可有可无了。


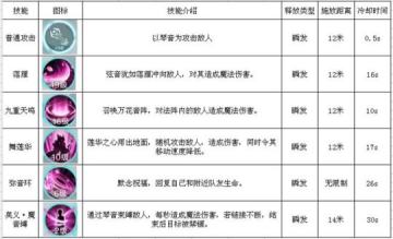
【琴师】
琴师作为特殊的辅助职业,无论是战场上还是副本任务中,最重要的是如何在保证自己生存的条件下进行最大治疗和输出,所以在属性选择上,主攻气运、智力、耐力。气运提升魔法攻击和暴击,智力除了魔法攻击、暴击以外,还额外提升魔法防御,而耐力提升最大生命值和双防御。当然喜欢输出的


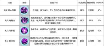
【影刃】
影刃作为魔法职业,魔法攻击、智力属性肯定必不可少。暴击可以带来额外的伤害收益,因此暴击和气运属性也非常适合这个职业。生命上限和耐力属性可以为人物带来更强大的续航能力。法上限和精神属性则对这个耗蓝不多的职业来说形同虚设,所以这两个属性不是主要属性。


【御箭】
御箭作为物理输出职业,物理攻击和力量属性肯定必不可少,暴击和气运也能增加瞬间输出的能力。但是由于缺少完全抽身战场的技能,因此生命上限、耐力、物理防御、魔法防御也是必须堆砌的。天敌影刃的魔法伤害尤为致命,所以后期御箭职业的防御属性主要加强魔法防御。同样,魔法上限和精神属性不是职业需要的属性。









漫威超级争霸战下载
开心消消乐正版下载
传奇世界3D手游
云裳羽衣下载安装最新版
香肠派对手机下载免费
自由幻想手游
魔力宝贝手机版
圣斗士星矢(腾讯)手游