DNF起源版本月影星劫装备分析 起源版本月影星劫穿什么装备好
作者:网友整理 人气:0在全新的DNF起源版本中,大部分的职业都受到了多处职业改动,那么在这个全新的版本里面针对月影星劫职业,在装备方面有哪些取舍变化呢?下面就让我们一起去看看吧!
DNF起源版本月影星劫职业玩法详解:点击查看
DNF起源版本月影星劫装备分析
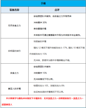
1、武器
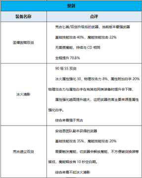
神器及传说

史诗




2、防具
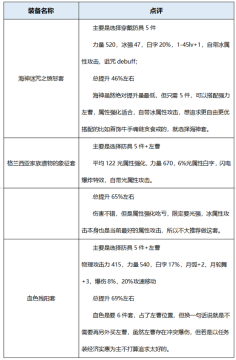
异界套

远古传说套(感谢妖月提供)

极品强散传说防具(感谢妖月提供)

史诗套装






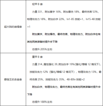
韩服最新的B套改版前瞻,国服未更新(感谢玫瑰提供)
豪の深渊恶魔=属强类细节非常完美的号而且是买了12套的。
平民的就是平民打造咯。
选择方面:
理论上根据刺客的循环区间就是深渊恶魔和布甲当量差距并不大,实战上对于破招熟练工深渊的循环伤害量就高不少了。
我们从大多数人的情况出发其实还是更推荐布甲,因为组队延迟或者什么你懂得的原因。或者是大技能的秒杀快感,布甲的一觉二觉乱空是很强很强的。而且布甲的速度比深渊慢一点这倒是真的,组队精通力量再缩水一下,布甲确实是非常非常亲民的选择。
相对的,深渊恶魔更适合单刷的高循环,更强力的破招意识,代价就是追求更多细节上的完美,而且在三神时代有着绝对的优势。
重甲不考虑,有12重甲的钱我干嘛不打造皮布
板甲你可以考虑搬砖用,但是为了搬砖升级B套…
轻甲对于刺客······反正天下倒数第······就是了,你懂得。
————————
海伯伦光非破招


海伯伦光破招


海伯伦暗非破招


海伯伦暗破招


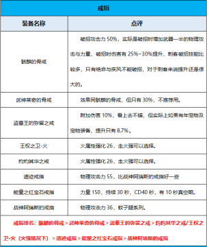
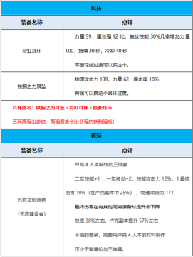
3、首饰
神器及传说




史诗





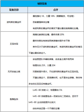
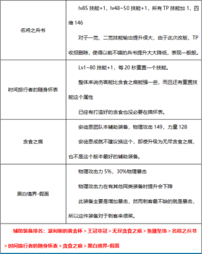
4、特殊装备
神器及传说



史诗





以上就是本次给大家带来的全部内容了,希望对大家有所帮助,我们下期再见。
DNF相关推荐
DNF起源版本全职业最新加点 起源版本各职业最新加点一览:点击查看
DNF最新官方改动 测试服最新改版一览:点击查看
DNF测试服前沿资讯 职业装备改动一览:点击查看
DNF最新游戏资讯 最有趣新闻一览:点击查看
DNF官方下载:点击下载
加载全部内容