DNF起源版本神龙天女装备分析 起源版本神龙天女穿什么装备好
作者:网友整理 人气:0在全新的DNF起源版本中,大部分的职业都受到了多处职业改动,那么在这个全新的版本里面针对神龙天女职业,在装备方面有哪些取舍变化呢?下面就让我们一起去看看吧!
DNF起源版本神龙天女职业玩法详解:点击查看
DNF起源版本神龙天女装备分析
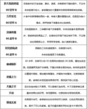
1、武器
神器及传说

史诗

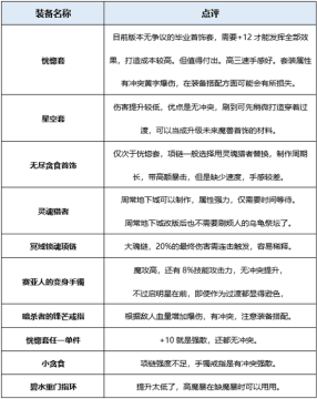
2、防具
异界套

远古传说套

史诗套装


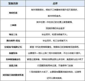
3、首饰
神器及传说

这个游戏还是深渊毕业,神器传说装备提升有限,只用来过渡,买太贵的装备不如去刷深渊。
史诗

4、特殊装备
神器及传说
这个游戏还是深渊毕业,神器传说装备提升有限,只用来过渡,买太贵的装备不如去刷深渊。

史诗

以上就是本次给大家带来的全部内容了,希望对大家有所帮助,我们下期再见。
DNF相关推荐
DNF起源版本全职业最新加点 起源版本各职业最新加点一览:点击查看
DNF最新官方改动 测试服最新改版一览:点击查看
DNF测试服前沿资讯 职业装备改动一览:点击查看
DNF最新游戏资讯 最有趣新闻一览:点击查看
DNF官方下载:点击下载
加载全部内容