腾牛·资讯

展开

DNF起源版本风暴骑兵装备分析 起源版本风暴骑兵穿什么装备好

作者:网友整理 人气:0

在全新的DNF起源版本中,大部分的职业都受到了多处职业改动,那么在这个全新的版本里面针对风暴骑兵职业,在装备方面有哪些取舍变化呢?下面就让我们一起去看看吧!

DNF起源版本风暴骑兵职业玩法详解:点击查看

DNF起源版本风暴骑兵装备分析

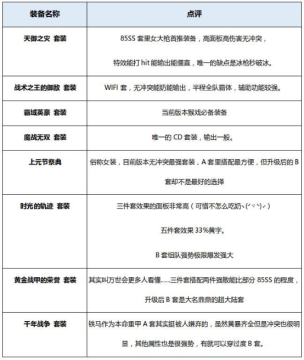
1、武器

神器及传说

史诗

2、防具

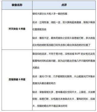
异界套

远古传说套

现在版本没有一套远古传说套适合女大枪,请直接拍卖购买传说强散或异界套过度SS强散或SS套。

史诗套装

3、首饰

神器及传说

史诗

4、特殊装备

神器及传说

史诗

额外点评:

左槽:再有奶的情况下黄金杯优先,单刷王冠非冠,其它作为过度装备。

魔法石:石碑最为优先,王座本源在没有石碑的情况下首选,其它过度。

耳环:当前版本依旧是英雄王最为优先(海波轮不是一套的情况下单件并不如英雄王),缘定三生和混沌有就可以带过度英雄王。

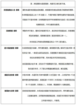
海伯伦套:

黑暗祭礼+王座本源+王冠非冠

三件一套是版本毕业套装

以上就是本次给大家带来的全部内容了,希望对大家有所帮助,我们下期再见。

DNF相关推荐

DNF起源版本全职业最新加点 起源版本各职业最新加点一览:点击查看

DNF最新官方改动 测试服最新改版一览:点击查看

DNF测试服前沿资讯 职业装备改动一览:点击查看

DNF最新游戏资讯 最有趣新闻一览:点击查看

DNF官方下载:点击下载

加载全部内容

相关教程
云标签打印服务v4.0.20005 官方版

云标签打印服务v4.0.20005 官方版 16.7M / 中文

点击下载
相关下载
用户评论
跟帖评论
查看更多评论
文章排行