腾牛·资讯

展开

DNF起源版本掠天之翼怎么打造 起源版本掠天之翼附魔时装选择

作者:网友整理 人气:0

在全新的起源版本中,游戏进行了较大的内容改动,全新添加了多种装备附魔,那么在这个全新的版本中针对掠天之翼这个职业我们应该如何的进行附魔、时装、公会勋章等一系列的选择呢?下面就让我们一起去了解一下吧!

DNF起源版本掠天之翼职业玩法详解:点击查看

DNF起源版本掠天之翼打造选择

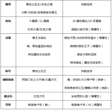
1、徽章

2、附魔

PS:属强选择单属强或双属强。不同区,市价不一样,仅供参考

3、时装

4、工会勋章

勋章名称:完美的守护图腾勋章(首选,通过兑换)

属性:物理攻击+20,力量+48

守护珠选择:属强/攻速/移速/物理暴击/命中率(只能打不同的四个)

PS:守护图腾/斗志图腾/野兽图腾/惩罚图腾(次选,通过合成)

5、宠物、宠物附魔

春节宠物首选,18年春节宠物基础属性强力,但宠物基础技能CD较长,真空期久。刘关张宠物技能CD短,基础属性较弱。

春节宠物附魔首选双属强,次选单属强单物攻。

宠物次选心悦宠物。中选其他礼包宠物。下选炎魔冰翼(吃宠物粮食减CD)

6、光环

首选可以镶嵌的技能光环,目前众神之佑最佳

次选普通技能光环和心悦光环

以上就是本次给大家带来的全部内容了,希望对大家有所帮助,我们下期再见。

DNF相关推荐

DNF起源版本全职业最新加点 起源版本各职业最新加点一览:点击查看

DNF最新官方改动 测试服最新改版一览:点击查看

DNF测试服前沿资讯 职业装备改动一览:点击查看

DNF最新游戏资讯 最有趣新闻一览:点击查看

DNF官方下载:点击下载

加载全部内容

相关教程
云标签打印服务v4.0.20005 官方版

云标签打印服务v4.0.20005 官方版 16.7M / 中文

点击下载
相关下载
用户评论
跟帖评论
查看更多评论
文章排行