腾牛·资讯

展开

DNF起源版本毒神绝怎么打造 起源版本毒神绝附魔时装选择

作者:网友整理 人气:0

在全新的起源版本中,游戏进行了较大的内容改动,全新添加了多种装备附魔,那么在这个全新的版本中针对毒神绝这个职业我们应该如何的进行附魔、时装、公会勋章等一系列的选择呢?下面就让我们一起去了解一下吧!

DNF起源版本毒神绝职业玩法详解:点击查看

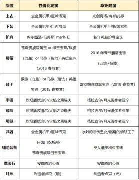
DNF起源版本毒神绝打造选择

因毒王可以自由转换物理魔法属性,所以根据自己走向不同,针对其中一项单堆即可。

即根据自己的走向选择,暴击率选择其中一种,力量智力选择其中一种,单独堆叠。

1、徽章

2、附魔

同样因为两种属性走向的原因,我各选择一张作为推荐。

这里给大家推荐一种比较新的附魔套路——双属性附魔。

举个例子:

我有200暗强,220火强,带着荒古,或者狼牙打了火卡,晶体契约用暗,也就是双属性。打在0抗怪上,直接伤害是以最终最高伤害的火强作为伤害的。而打在一只火抗100,暗抗20的怪物身上时,是以最终伤害最高的暗强作为伤害计算的。而毒伤则维持面板最高的火强为基准,不受怪物抗性变化。这样大概能理解双属强或者多属强的优势了吧在在?最大程度上稳定伤害,避免发生因为抗性而过低的情况。其次就是跟队友搭配时,如鬼泣减抗等,同样可以智能变换属性获得收益。

3、时装

4、工会勋章

守护珠属性选择:属强,移动速度,攻击速度,暴击率。

5、宠物、宠物附魔

6、光环

换装以国庆光环为主,属性以增加15级技能以上为优先。

输出以新年光环和夏日光环为主,属性以增加四维,属强为优先。

以上就是本次给大家带来的全部内容了,希望对大家有所帮助,我们下期再见。

DNF相关推荐

DNF起源版本全职业最新加点 起源版本各职业最新加点一览:点击查看

DNF最新官方改动 测试服最新改版一览:点击查看

DNF测试服前沿资讯 职业装备改动一览:点击查看

DNF最新游戏资讯 最有趣新闻一览:点击查看

DNF官方下载:点击下载

加载全部内容

相关教程
云标签打印服务v4.0.20005 官方版

云标签打印服务v4.0.20005 官方版 16.7M / 中文

点击下载
相关下载
用户评论
跟帖评论
查看更多评论
文章排行