DNF起源版本暴风女皇怎么打造 起源版本暴风女皇附魔时装选择
作者:网友整理 人气:0在全新的起源版本中,游戏进行了较大的内容改动,全新添加了多种装备附魔,那么在这个全新的版本中针对暴风女皇这个职业我们应该如何的进行附魔、时装、公会勋章等一系列的选择呢?下面就让我们一起去了解一下吧!
DNF起源版本暴风女皇职业玩法详解:点击查看
DNF起源版本暴风女皇打造选择
1、徽章

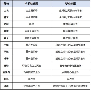
2、附魔

3、时装

4、工会勋章
勋章选择:完美的惩罚图腾勋章:独立+30,力量+48
守护珠选择:属性强化,移动速度,暴击,攻击速度

神器级别属性减半,守护珠可以打物理暴击及对应自身的属性强化.
传说勋章需要3000工会证书在工会NPC处兑换,也可拿神器勋章概率合成,当然概率你懂得,还是老老实实爆肝吧!!!!!
5、宠物及附魔
宠物最好是春节宠物,如果没有也可以在心悦战场兑换。
附魔最好是双属强,升级完B套,海波轮也换完,属强普遍偏低。

6、光环
国庆光环最好,心悦光环和春节光环也不错。
以上就是本次给大家带来的全部内容了,希望对大家有所帮助,我们下期再见。
DNF相关推荐
DNF起源版本全职业最新加点 起源版本各职业最新加点一览:点击查看
DNF最新官方改动 测试服最新改版一览:点击查看
DNF测试服前沿资讯 职业装备改动一览:点击查看
DNF最新游戏资讯 最有趣新闻一览:点击查看
DNF官方下载:点击下载
加载全部内容