DNF起源版本不灭战神装备分析 起源版本不灭战神穿什么装备好
作者:网友整理 人气:0在全新的DNF起源版本中,大部分的职业都受到了多处职业改动,那么在这个全新的版本里面针对不灭战神这个职业,在装备方面又有哪些是需要玩家注意的呢?下面就让我们一起去看看吧!
DNF起源版本不灭战神职业玩法详解:点击查看
DNF起源版本不灭战神装备分析
1、武器
神器及传说

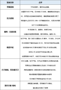
史诗

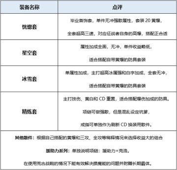
2、防具
异界套

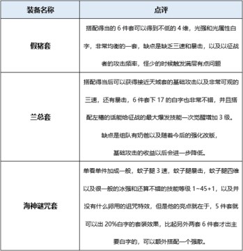
远古传说套

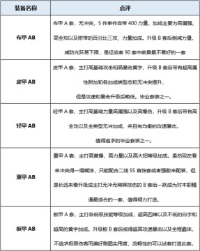
史诗套装


3、首饰
神器及传说

史诗

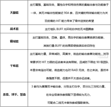
4、特殊装备
神器及传说

史诗

以上就是本次给大家带来的全部内容了,希望对大家有所帮助,我们下期再见。
DNF相关推荐
DNF起源版本全职业最新加点 起源版本各职业最新加点一览:》》点击查看《《
DNF最新官方改动 测试服最新改版一览:》》点击查看《《
DNF测试服前沿资讯 职业装备改动一览:》》点击查看《《
DNF最新游戏资讯 最有趣新闻一览:》》点击查看《《
DNF官方下载:》》点击下载《《
加载全部内容