腾牛·资讯

展开

DNF起源版本救世主怎么加点 起源版本救世主最新加点一览

作者:网友整理 人气:0

DNF国服起源版本在2月1日即将全面上线,作为现版本出奶以外的最强的辅助职业,四姨的全属强减抗已经广为流传,但是起源新版本即将削弱四姨的减抗能力,那么在全职业改动以后,四姨又该怎样进行加点呢?下面就让我们一起去看看吧!

DNF起源版本全职业最新加点:》》点击查看

DNF起源版本救世主最新加点一览

加点推荐

罪业加身作为控制技能1级即可,带控制补刀不好用;投掷精通1级触发精炼戒指;屠戮回旋斩用来补刀很方便;嫉妒之吻伤害和技能形态都过关,还不抢TP,没理由不满。

1级武器格挡在等怪物小游戏时触发一下三神器。TP还少两点决斗场任务奖励的,加到屠戮回旋斩上面吧。

DNF起源版本救世主Buff换装详解

内容详情:点击查看

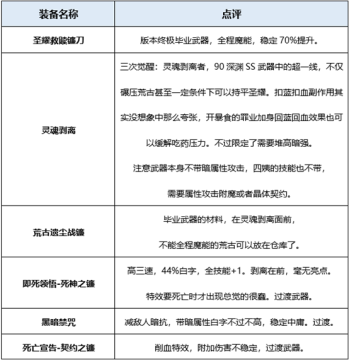
DNF起源版本救世主装备分析

内容详情:点击查看

DNF起源版本救世主打造选择

内容详情:点击查看

以上就是本次给大家带来的全部内容了,希望对大家有所帮助,我们下期再见。

DNF相关推荐

DNF起源版本全职业最新加点 起源版本各职业最新加点一览:点击查看

DNF最新官方改动 测试服最新改版一览:点击查看

DNF测试服前沿资讯 职业装备改动一览:点击查看

DNF最新游戏资讯 最有趣新闻一览:点击查看

DNF官方下载:点击下载

加载全部内容

相关教程
云标签打印服务v4.0.20005 官方版

云标签打印服务v4.0.20005 官方版 16.7M / 中文

点击下载
相关下载
用户评论
跟帖评论
查看更多评论
文章排行