DNF起源版本黑暗君主怎么加点 起源版本黑暗君主最新加点一览
作者:网友整理 人气:0DNF国服全新的起源版本即将上线,今年的第一次全职业平衡也将全面袭来,身为鬼剑士四大职业之一的黑暗君主,在起源版本也得到了伤害方面的全面加强,那么在这全新的版本中黑暗君主又该如何进行加点呢?感兴趣的朋友快来跟小编一起看看吧!
DNF起源版本全职业最新加点:》》点击查看

DNF起源版本鬼泣最新加点
加点推荐


辅助鬼泣只需要把【鬼斩炼狱】点1把【冰霜之萨亚】点满即可
DNF起源版本鬼泣BUFF换装
内容详情:点击查看

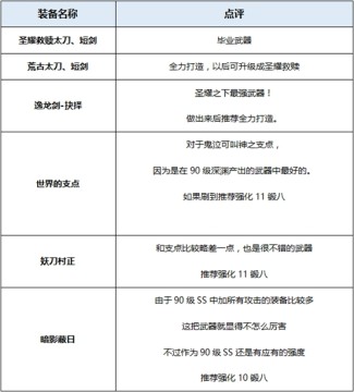
DNF起源版本鬼泣装备分析
内容详情:点击查看

DNF起源版本鬼泣徽章、附魔、时装、公会勋章、宠物、光环选择
内容详情:点击查看

以上就是本次给大家带来的全部内容了,希望对大家有所帮助,我们下期再见。
DNF相关推荐
DNF起源版本全职业最新加点 起源版本各职业最新加点一览:点击查看
DNF最新官方改动 测试服最新改版一览:点击查看
DNF测试服前沿资讯 职业装备改动一览:点击查看
DNF最新游戏资讯 最有趣新闻一览:点击查看
DNF官方下载:点击下载
加载全部内容