全民超神太阳神和邪火神哪个更好 更厉害
作者:qqtn小影 人气:0全民超神太阳神和邪火神一个是曾经红极一时的强大法师,一个就是现阶段的当红小生!同属法师同时又拥有极多的相似之处,下面小编就给大家做一个全面的分析对比,希望能够帮助到大家做一下抉择!

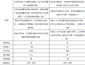
全民超神太阳神和邪火神属性对比表

小编将从多个方面进行全面的分析对比,希望能够让大家的钻石花的不冤,下面一起来看看吧!
对线能力
两者在对线能力上可以说是不相伯仲,可以说两者都拥有了非常强的清兵技能,同时伤害也是十分的足。不管在面对什么类型的英雄,都有足够的底气可以全身而退。这一点上都是优势!
gank/中期团战能力
论gank和中期的能力上,太阳神阿波罗会更胜一筹!两者的优缺点都是比较明显的,太阳神阿波罗的技能释放较为简单,可以迅速的切入到战场当中,一个大就可以控制全场。而邪火神技能释放慢这个特点注定了其不太好gank,毕竟战场中是个每一秒都有可能发生变化。
后期团战能力
到了后期可以说邪火神的输出已经可以达到一个非常恐怖的境界,一个大招下去几乎脆皮是无法逃生,及时是肉盾不死也得脱层皮,伤害的范围十分巨大。但是释放技能慢,需要有人能够控场辅助,或者自己的技能能够晕到对方,比较麻烦,也非常考验站位和技能释放时间。太阳神的输出爆发没有那么高,但是大招仍然不可以忽视,全体恐慌的效果也可以为队伍逃生或者输出带来大量时间。但是个人认为邪火神在后期团战中更加强力
操作难度
毫无疑问,这个还是邪火神更难一些,邪火神可以打出爆表的伤害,但是因为技能的释放确实比较慢,比较适合先手输出,考验走位和技能,否则伤害容易被打断或者空大。太阳神的操作则属于中规中矩,上手起来更加简单。
总结推荐
一个新欢一个旧爱,两者都有很强的能力。但是这边小编还是要推荐邪火神。不知道是不是错觉,在经历了那么多版本之后,太阳神似乎不像以前那么给力了,也许是经过了削弱。邪火神虽然上手难度更高,但是更加适合现在的版本和节奏。最重要一点,太阳神需要VIP5,获取难度大,且没有之前那么给力,所以目前为主,如果要入手的话,邪火神会更加合适一些。
加载全部内容
小小突击队
自由之战手游
小米超神手游
救救宝贝
奇迹之境
夹缝穿梭
MobileLegendsBangBang
曙光英雄
穿越火线枪战王者游戏正版
战争艺术赤潮
网易荒野行动手游
乱斗西游2
全民枪战2
一起来飞车手游
非人学园手游
战塔英雄
阴阳师手游
时空召唤手游
决战平安京
王者荣耀手游下载
孤岛先锋