腾牛·资讯

展开

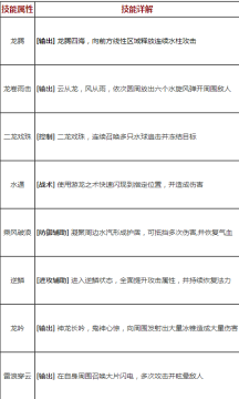
梦幻西游无双版东海龙宫门派技能伤害分析

作者:qqtn小影 人气:0

梦幻西游无双版东海龙宫门派技能有哪些?后期伤害高吗?东海龙宫是梦幻西游无双版中率先登场的四大门派之一,到底在端游和梦幻手游中那个只需要挂机秒的龙宫会变成样呢?今天小编就为大家带来梦幻西游无双版东海龙宫门派技能解析,一起来看看吧!

梦幻西游无双版东海龙宫门派技能伤害分析

狂风滚滚浓云涌,电闪雷鸣骤雨淙。神龙长吟,鬼神心惊。与生俱来的法术潜能和超乎寻常的智慧使龙族具有沉默的威严。

加载全部内容

相关教程
梦幻西游无双版客户端v1.3.6 安卓版

梦幻西游无双版客户端v1.3.6 安卓版 447.6M / 中文

点击下载
相关下载
无双类游戏
想必许多玩家都听说过《三国无双》这类俗称的“割草游戏”,这类游戏被统称为无双类手游,游戏以大场面、爽...
进入专区
打击感强的手游有哪些
打击感强的手游有哪些?打击感强的手游一般集中出现在动作游戏或者是格斗游戏当中。这类游戏强调人物的出招...
进入专区
多角色手游
多角色手游是现在市场上种类很多的游戏,这种游戏一般都非常的精彩,游戏交互性非常好,游戏中支持多人组队...
进入专区
用户评论
跟帖评论
查看更多评论
文章排行