腾牛·资讯

展开

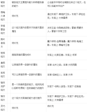
我叫MT2铭文大全 铭文作用出处汇总介绍

作者:qqtn小影 人气:0

我叫MT2新版本中铭文铭刻可以大大加强英雄的属性,那么我叫MT2重有哪些铭文呢?他们又如何获得呢?下面一起来看看小编为大家分享的我叫MT2铭文作用、出处一览。

加载全部内容

相关教程
相关下载
经典手游
经典手游让你在游戏中重温经典,经典手游的范围很大,这些手游一般都比较怀旧,让你在游戏中能够想到以前的...
进入专区
竖屏手游
竖屏手游顾名思义就是游戏界面是竖着的游戏,现在市面上的游戏不是横版就是竖屏,竖版手游能让玩家轻松的单...
进入专区
用户评论
跟帖评论
查看更多评论
文章排行